website security

Schöpfung

Was ist Schöpfung?

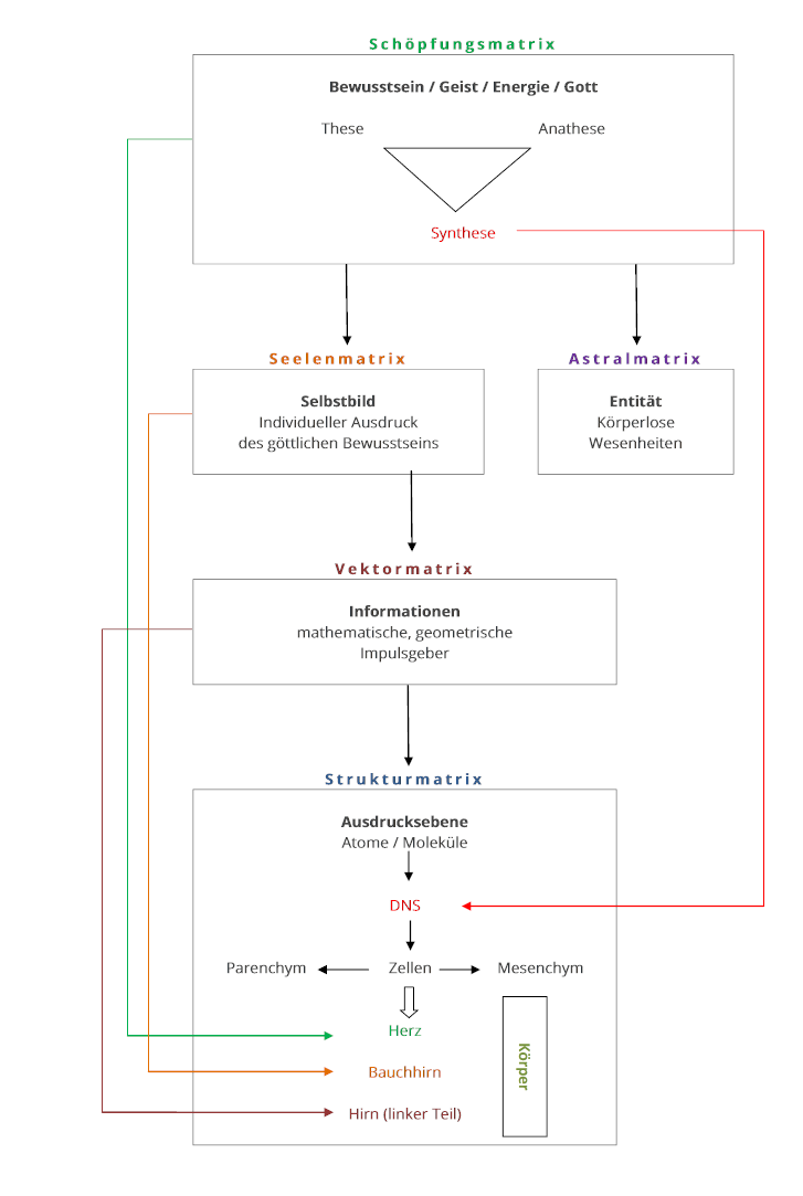
Schöpfung ist ein fortwährender Prozess der Selbst-Transzendenz, also das Hervorbringen der materiellen Welt aus der geistigen Welt. Dieser Prozess bedarf im Unterschied zur Herstellung oder Konstruktion keines Akteurs, der es tut. Mit anderen Worten braucht Schöpfung keinen Schöpfer, in welcher Form auch immer. Schöpfung geschieht stets aus sich selbst heraus. Alles, was in der Welt IST, entspringt aus derselben Quelle, aus demselben Grunde. Das SELBST ist ein Synonym für Geist, Bewusstsein, Energie, morphisches Feld oder Gott. Das SELBST ist ungeteilt, ortlos, vollständig, grenzenlos und absichtslos. Es ist die Basis, das Fundament für ALLES und muss nicht begründet werden, denn es IST der Grund. Das SELBST kann sich allerdings nicht erkennen. Daher teilt es sich in verschiedene Aspekte und bringt diese in die Welt mit dem Ziel, sich eben in dieser Welt zu erfahren und mit Erkenntnissen zur Quelle zurückzukehren. Grundsätzlich tritt nur das in die Welt, was hineintreten will und kann.

Jeder Aspekt des SELBST tritt als Seele mit einer spezifischen Frequenz in die Welt. Dahinter verbirgt sich das individuelle SelbstBild, das zum Ausdruck kommen soll und will. Hier liegt eines der Hauptinhalte des Lebens begründet: Das Entdecken und Freisetzen des EIGENEN Bildes. Das Bild muss übrigens nicht erst entwickelt werden, denn es ist von Anfang an vollständig vorhanden. Hier liegt die Bedeutung von BILDUNG im Gegensatz zur angeblichen Wissensvermittlung der (Hoch)schule.

Da diese Ebene der Ideenwelt entspricht, also noch keine materiellen Entsprechungen existieren, bedarf es der Informationsebene, die sich wahrscheinlich geometrischer, mathematischer und tonaler Vektoren bedient, die der Mensch als Symbole, Signaturen, Zeichen, Zahlen und Töne (Klänge) kennt. Daraus schöpft sich dann die Materieebene, die letztlich nichts anderes ist als „kondensierter Geist“ oder „strukturiertes Bewusstsein“.

Im Unterschied zu Materiewesen haben Entitäten (Informationssubjekte) keinen Zugang zur Vektormatrix. Sie können nicht transzendieren und existieren innerhalb der Astralmatrix als Nichtkörperliche Wesen. Auch diese werden früher oder später zur Quelle zurückkehren. Wenn ihre Seelenfrequenz zu einem späteren Zeitpunkt erneut aufgerufen wird und dann transzendiert, bringen sie diese Erfahrung mit und sind in der Lage, Entitäten in der Welt der sichtbaren Wesen wahrzunehmen.

Das Herz nimmt das Bewusstsein wahr.
Das Bauchhirn entdeckt das Selbstbild.
Das Hirn interpretiert Informationen.

Das Schema stellt keine Hierarchie dar, sondern ein kohärentes System. indem alle Ebenen durch eine Matrix miteinander verbunden sind . Das, was in der Schöpfungsebene hinterlegt ist, drückt sich über die Seelen- und Informationsebene mittelbar und unmittelbar über die Strukturebene aus. Bezogen auf den Menschen bedeutet das, dass jeder Mensch die aktuelle Verfassung seiner Schöpfungsmatrix darstellt und diese an und in seinem Körper zum Ausdruck bringt. Sie ist letztlich selbst geschöpft, ganz gleich, wie sie ist.

Denken ist nach diesem Modell kein interner Vorgang im linken Gehirn, sondern ein Empfangsprozess aus der Vektormatrix, auf das sich der Mensch gerade im Moment konzentriert. Das Hirn interpretiert empfangene Informationen und konstruiert damit seine Wirklichkeit durch innere Abbildung (Gedanke). Wer sich auf diesen Empfangsprozess uneingeschränkt einlassen will, muss die Codierungen entdecken und entschlüsseln, die diesen Prozess unter Kontrolle bringen und in bestimmte (dressierte) Bahnen lenkt. Ist die Codierung mit dem Belohnungs- und Bestrafungszentrum gekoppelt, wird die Decodierung durch Verlust der Komfortzonen wirksam sabotiert. Das halten nur wirklich erwachsene, also reife, Menschen aus.

Selbst Denken ist nicht das Wiederholen der Gedanken, die schon andere Menschen hatten, sondern das Ergebnis der Fragen, die sich ein Mensch stellt.

Diese Website benutzt Cookies, um Ihnen das beste Erlebnis zu ermöglichen. Weiterführende Informationen erhalten Sie in unserer Datenschutzerklärung.